5W2H
What
- 1. Qual o nome do seu projeto?
- matchE
- 2. Qual o objetivo deste projeto?
- Criar um aplicativo mobile que facilitará a escolha do eleitor, o candidato entrará com suas propostas, ideias e opiniões acerca de temas chaves, e através de questionários, o app identificará os candidatos que mais combinam com o eleitor/usuário. O candidato, após eleito, poderá atualizar os status de suas propostas, sendo possível o eleitor cobrar e/ou avaliar os resultados e enviar mensagens a equipe do político. O aplicativo também poderá apresentar pesquisas de intenção de voto em tempo real.
- 3. Quais os maiores desafios, na sua opinião, para se realizar este trabalho?
- Convencer os candidatos a utilizarem o aplicativo como meio de divulgação e atualização de suas propostas;
- Incentivar os eleitores a recorrerem ao aplicativo como base de sua escolha política;
- Apoio dos órgãos regulamentadores.
- 4. Quais os conhecimentos básicos que devemos ter para se implementar este projeto?
- Política;
- Leis eleitorais;
- Desenvolvimento WEB e Mobile;
- Banco de Dados;
- Segurança de dados.
- 5. Quais soluções similares existem no mercado?
- Há uma página da FOLHA UOL que através de um questionário mostra os candidatos que mais se identificam com o eleitor, porém a solução é apenas para 3 estados brasileiros e apenas traz o nome e poucas informações sobre o candidato, nossa proposta é fazer o brasileiro se interessar mais por política, já que será muito mais fácil acompanhar e escolher melhor seu candidato.
Why
- 1. Porque é interessante desenvolver este projeto?
- O brasileiro em geral não se interessa por política, é um tema que tenta evitar de 2 em 2 anos, por esse motivo a proposta é tão interessante, fazer com que os eleitores do Brasil participem mais de política, saibam mais da situação em que o país se encontra e consigam fazer escolhas sensatas baseadas em comparações e dados relevantes a seus ideais.
- 2. Porque deve usar a tecnologia escolhida?
- O Brasil se encontra em uma grave situação política, os eleitores estão cada vez mais perdidos e divididos, os candidatos em seus comícios e debates estão mais preocupados em atacar a oposição do que propor melhorias, por isso a tecnologia proposta facilitará a escolha do eleitor e consequentemente melhorará a situação do país. É importante usarmos tecnologia mobile e web, pois no mobile o eleitor poderá responder o questionário mais facilmente e para o candidato, acompanhar em tempo real o resultado das pesquisas. Já na tecnologia web, será mais fácil a realização de cadastro de propostas para o candidato e também, para os eleitores que preferem uma tela maior. Também podemos aplicar técnicos como Big Data, que ajudará na interpretação dos dados de cada candidato e o Cloud Computing, idealizamos o projeto usando servidores em nuvem, para economizar com estrutura física e garantir a sua redundância.
- 3. Porque usar o hardware específico?
- A proposta visa alcançar o maior número de eleitores possíveis, por isso smartphones e computadores são os únicos equipamentos necessários para acessar o sistema. Já em relação à sua criação, serão usados servidores em nuvem, logo, não é necessário equipamentos físicos para manter o sistema, a não ser computadores para codifica-lo, atualiza-lo e eventualmente, corrigi-lo.
- 4. Porque usar o sistema específico?
- Grande parte das informações sobre o candidato já está disponível em uma página do TSE, Divulgação de Candidaturas e Contas, o uso desse sistema irá facilitar o obtenção dos dados sobre o candidato.
Who
- 1. Quem pode se beneficiar deste projeto?
- Esse projeto tem seu foco voltado a beneficiar eleitores em geral que estão indecisos em relação ao seu voto, assim como acompanhar as ações tomadas dos eleitos a algum cargo político. Também tem a intenção de auxiliar os candidatos a eleição, mostrando pesquisas de intenção de voto em tempo real, e a percepção do eleitor às suas ideias e propostas.
- 2. Quem poderá operar o sistema?
- O sistema poderá ser operado por toda a população, em mais especifico eleitores. A equipe dos candidatos também deverá ter acesso para atualizar as propostas. E para gerenciamento e validação das informações a serem atualizadas, analistas e administradores.
- 3. Quem deverá participar do desenvolvimento do sistema?
- Para o desenvolvimento do sistema será necessário a presença de desenvolvedores de aplicativos mobile e web, especialistas em banco de dados e segurança. E para a validação das informações é preciso um especialista em política e justiça eleitoral.
Where
- 1. Onde os dados serão inseridos?
- Através de teclado e toques no menu do sistema;
- Sistemas externos, como o site do TSE, do senado, da câmara etc.
- 2. Onde os dados serão externalizados, publicados?
- Na tela dos usuários;
- Divulgação em sites externos de notícias etc.
- 3. Onde esta aplicação poderá ser usada?
- Smartphones;
- Web.
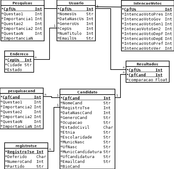
- 4. Onde os dados serão armazenadas?
- Banco de Dados SQL na nuvem.
- 5. Onde o software deverá ser hospedado?
- Servidores em nuvem, com redundância.
When
- 1. Em quanto tempo pretende desenvolver o sistema?
- O sistema será desenvolvido em 3 meses, 12 semanas.
- 2. Quais serão as fases e em quanto tempo cada uma?
- O projeto do sistema MatchE será composto por quatro etapas
- a)Desenvolvimento da ideia: Definir funções, objetivo, público alvo, etc;
- Tempo: 2 semanas.
- b)Pesquisas: Parceiros, fornecedores e pesquisa de mercado;
- Tempo: 2 semanas.
- c)Desenvolvimento do projeto: Requisitos, layout, protótipo.
- Tempo: 6 semanas.
- d)Testando o projeto
- Tempo: 2 semanas.
- a)Desenvolvimento da ideia: Definir funções, objetivo, público alvo, etc;
- O projeto do sistema MatchE será composto por quatro etapas
- 3. Qual o tempo de resposta do dispositivo ou do sistema?
- O sistema será capaz de realizar o processamento do questionário em tempo real, de modo que ao final o usuário já tenha na tela os candidatos que mais combinam com suas ideologias. E de forma fácil e rápida poderá mudar de candidato para candidato e realizar as comparações.
- 4. Quanto tempo para responder a uma entrada?
- O sistema deverá responder a entradas de forma instantânea.
- 5. Quanto tempo para gerar a saída?
- Deve-se levar em consideração que o número de candidatos muda significativamente de um estado ou cidade para outra, portanto, o tempo irá depender da região do usuário, mas acreditamos que não seja superior a 3 segundos.
How
- 1. Como será dividido o desenvolvimento do sistema?
- Desenvolvimento da ideia: Definição de funções, identificação de objetivos, público alvo;
- Pesquisas: Parceiros, fornecedores, realização de pesquisa de mercado;
- Desenvolvimento do projeto: Definição de requisitos, layout, criação do protótipo;
- Testes.
- 2. Como será feita a entrada de dados?
- Teclado e mouse na interface Web;
- Toque de tela na interface mobile;
- 3. Como será feita a saída de dados?
- Saída de vídeo pelo dispositivo utilizado;
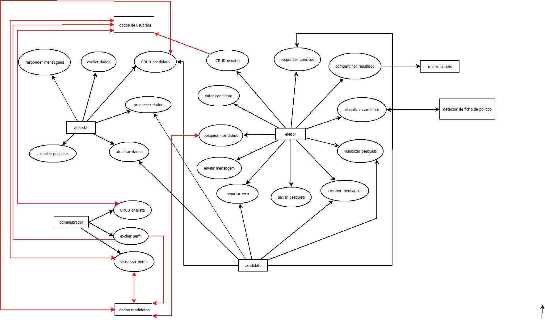
- 4. Descreva as funcionalidades?
- Administrador:
- 1. CRUD Analista;
- 2. Excluir Perfil;
- 3. Visualizar Perfil.
- Analista:
- 1. CRUD Candidato;
- 2. Preencher dados;
- 3. Atualizar dados;
- 4. Avaliar dados;
- 5. Responder mensagens;
- 6. Exportas pesquisas.
- Candidato:
- 1. CRUD Candidato;
- 2. Preencher dados;
- 3. Atualizar dados;
- 4. Visualizar Pesquisa;
- 5. Receber mensagens;
- 6. Reportar erros.
- Eleitor:
- 1. CRUD Usuário;
- 2. Responder questionário;
- 3. Visualizar candidato;
- 4. Pesquisar candidato;
- 5. Visualizar pesquisa;
- 6. Salvar pesquisa;
- 7. Votar candidato;
- 8. Compartilhar resultados;
- 9. Receber mensagens;
- 10. Enviar mensagens;
- 11. Reportar erros.
- Administrador:
How much
- 1. Quanto custa cada parte do sistema?
- 1ª, 2ª e 3ª Fases: Desenvolvimento
- 6 desenvolvedores de software por 3 meses : 2700 x 6 x 3 = R$ 48.600,00
- Servidores/Banco de Dados = R$ 484,23 (plano trimestral para o desenvolvimento)
- 4ª Fase: Testes
- Hospedagem Play Store (taxa única) : U$ 25 = R$ 101,25
- Hospedagem Apple Store: U$99 por ano = R$ 400,95/ ano
- Divulgação = 10 % do valor investido.
- 1ª, 2ª e 3ª Fases: Desenvolvimento
- 2. Quanto deverá custar todo o sistema?
- O custo final do sistema deve se manter em aproximadamente R$60.000,00.
- 3. Quantas pessoas deverão ser usadas (Equipe) ?
- A equipe será formada por 6 integrantes.
- 4. Quanto custa cada profissional?
- Cada profissional terá um custo de R$ 2.700,00 por mês.
- 5. Qual deverá ser o preço de aquisição do seu software para o usuário final (Valor de mercado)?
- Gratuito para os eleitores, já para candidatos eles serão cadastrados gratuitamente, porém para preencher suas propostas e realizar a atualização serão cobradas taxas de acordo com o cargo:
- Vereadores = Dados R$ 100,00 / Atualização R$ 50,00 mensais.
- Deputado Estatuais = Dados R$ 250,00 / Atualização R$ 100,00 mensais.
- Deputados Federais = Dados R$ 300,00 / Atualização R$ 100,00 mensais.
- Prefeitos = Dados R$ 500,00 / Atualização R$ 250,00 mensais.
- Senadores = Dados R$ 500,00 / Atualização R$ 250,00 mensais.
- Governadores = Dados R$ 1000,00 / Atualização R$ 400,00 mensais.
- Presidentes = Dados R$ 5000,00 / Atualização R$ 500,00 mensais.
- Gratuito para os eleitores, já para candidatos eles serão cadastrados gratuitamente, porém para preencher suas propostas e realizar a atualização serão cobradas taxas de acordo com o cargo:
Canvas
DFD
DER
Protótipo
Mockup: https://invis.io/78PEBGDUKNW
Arquivo PowerPoint, usado na apresentação:
Arquivo:MatchE - Interativo.pptx
Apresentação 29/11 - 21h48
- André Oliveira de Alcântara
- Elves Silva Menezes
- Gustavo Paes Leme Orzizo
- Luiz Fernando Rosa


